Skip to content
 
+49 (0) 721 - 98990500
camProx
camProx
software solutions karlsruhe germany
  • Company
    • Partners
    • Team
    • Career
      • Students
      • Professionals & Career Starters
      • Benefits
  • Products
    • camQuix
      • Overview
      • Tool Assignment
      • Programming
      • Compatibility
    • cadXtract
    • Custom Solutions
  • Downloads
  • Contact
  • English
  • Deutsch
  • Company
    • Partners
    • Team
    • Career
      • Students
      • Professionals & Career Starters
      • Benefits
  • Products
    • camQuix
      • Overview
      • Tool Assignment
      • Programming
      • Compatibility
    • cadXtract
    • Custom Solutions
  • Downloads
  • Contact
  • English
  • Deutsch

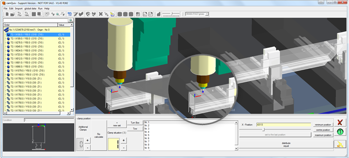
camQuix – Work simulation with machine and clamings

You are here:
  1. Home
  2. camQuix – Work simulation with…
©2022 camProx | Germany